Skip to content

2024-2025 AnnualSACE Impact Report

Who We Are

Our Mission

The Sexual Assault Centre of Edmonton (SACE) exists to support people impacted by sexual violence, and to engage communities to promote respect and uphold a culture of consent. 

LBS - SACE Impact Report 2024-2025

As a charitable organization dedicated to addressing all forms of sexual violence and to promoting healthy communities: 

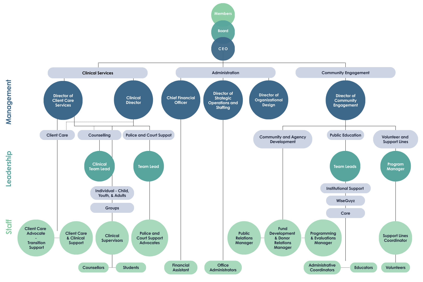
Organizational Chart

SACE Org Chart - SACE Impact Report 2024-2025
""
Photo from Ribbon Skirt Workshop: Workshop for participants to learn about Ribbon Skirts and create two on their own, one to keep and one to be donated to SACE Wîwîp’son clients to be used for future pipe ceremonies. Each day opened with a smudge and prayer, and then our Knowledge Keeper Noella Steinhauer and Kohkom Ruth Cardinal de Ubiera shared teachings about ribbon skirts. Folks sewed their SACE skirt on day one and a skirt to keep on day two

Land Acknowledgement

We respectfully acknowledge the autonomy of Indigenous peoples, and that SACE is located on Treaty 6 Territory and Métis District 9, amiskwacîy ᐊᒥᐢᑲᐧᒋ, which is a traditional home and gathering place for many Indigenous peoples, including Niitsítapii/Blackfoot, nehîyawak/Cree, Dene, Nakota Sioux, Saulteaux, Métis, and specifically the ancestral space of the Papaschase Cree. 

MaryJaneJames - SACE Impact Report 2024-2025

2024-2025 ReflectionsFrom Our CEO

While we faced some unexpected obstacles and challenges in 2025, our team collectively made the decision to focus not on circumstances over which we have no control, but rather on choices and opportunities that are within our control.  With an army of community support, and a collective burst of energy and resolve, our team rebounded to respond to the “new normal”. With our mission and vision at the forefront of every decision we made, and the ever-present knowledge and understanding that we cannot, and will not, ever give up on the individuals in our community who need and deserve our care and support, we forged ahead. In fact, the need has never been greater, and our steadfastness has never been stronger. 

On June 25, our staff, Board and volunteers marked the 50th anniversary of the Sexual Assault Centre of Edmonton.  Initially incorporated as the “Rape Crisis Centre of Edmonton”, our name was changed in 1981 to reflect the updated understanding that sexual assault encapsulates much more than the obviously very violent act of rape. We owe a debt of gratitude to the pioneering Edmontonians who understood that sexual violence was happening at a very concerning rate in our city, and they wanted to do something to address the issue. These residents coalesced together, and with time, energy and their own financial investment, started what we now know as SACE with a day-time crisis line, operated out of the home of one of these volunteers.   

Since 1975, we have witnessed the extraordinary strength and resilience of thousands of survivors – most often nameless, faceless individuals living among us.  Of course, we are all familiar with Gisèle Pelicot, whose determination and dignity have galvanized conversations and action far beyond her own case. Ms. Pelicot’s decision to waive her anonymity and speak openly about her the years of horrendous abuse she endured, has paved the way for countless others to find their voices. As she so powerfully stated: “It is not we who should bear the shame, but rather those who perpetrate these acts.” Her never-ending resolve to tell the world what happened to her amplifies our message that survivors deserve respect, validation, and unwavering support. Yet, as high-profile cases such as those involving Hockey Canada remind us, our society still faces significant challenges. All too often, survivors are forced to defend their truth in the public eye, and the burden of proof and scrutiny remains unfairly placed upon them. These moments serve to reinforce the importance of our mission: to advocate for survivors, to challenge systemic injustices, and to ensure that every voice is heard with dignity and respect. Our resolute commitment is, and always has been, to foster an environment where healing is possible, justice is pursued, and hope is renewed. I am so grateful to have been a part of this journey for as long as I have.  

While the cat may very well be out of the bag by now, I share with you the very difficult decision that, after over 18 years with this incredible organization, I am retiring at the end of December. As I type this last heart-felt message to our amazing Board, staff, volunteers, community partners, friends, and funders, tears are spilling on my keyboard. I have willingly and passionately given this agency almost two decades of my life, however, what this agency has gifted to me over this time is, quite honestly, indescribable. In fact, the experience has changed and shaped my life in ways I never imagined. I started with SACE when we were a relatively small not-for-profit agency, with a modest budget, and very little public exposure.  Together with the irreplaceable team noted above, this agency has grown exponentially, both in size, budget and reputation. We are indeed a safe and caring landing for our clients and our community – for those who need us for support and care, and for those who choose to want to learn more about this issue and what we can all do together to make a difference. It has been the honour and privilege of my life to work with hundreds of individuals who not just talk the talk, but who walk the walk – individually and collectively. Although it is with a heavy, and somewhat conflicted, heart, I do believe that it is time for me to pass the torch. While I hope SACE will not need to be around in another 50 years, I have absolutely no doubt that, if it is necessary for it to be, that there will continue to be a caring and committed group of staff and volunteers who will take this agency to where it needs to be, never faltering in their support of the Mission and Vision that has guided and inspired us for the past 50. 

To our staff, volunteers and Board, please know this: I could never have done ANY of this without you. You have absolutely no idea how grateful I am for the privilege and pleasure of working with you. Each of you taught me so much, and I promise you that I will go forward into the next chapter of my life with gratitude, hopefulness and a commitment to never forget, or take for granted, the path we journeyed together. In the words of Steve Jobs, “Your work is going to fill a large part of your life, and the only way to be truly satisfied is to do what you believe is great work. And the only way to do great work is to love what you do. If you haven’t found it yet, keep looking. Don’t settle. As with all matters of the heart, you’ll know when you find it.” I certainly did not settle. I have never regretted one moment of my time with SACE, and I never will. I know that whoever is chosen to replace me will also benefit from the privilege of leading an organization whose integrity, respect and unblemished reputation in the community is second to none. 

Respectfully submitted, 

MJ signature - SACE Impact Report 2024-2025

Mary Jane James
(she/her)
CEO

Highlights of Our Year 2024-2025

partnerships - SACE Impact Report 2024-2025
Summer 2024 - Ongoing

Education collaborations with Indigenous-serving agencies

Our Institutional Support and Public Education teams engaged in collaborative efforts with Native Counselling Services of Alberta (NCSA) and with Bent Arrow Traditional Healing Society’s Sohkisiwin program, which supports Indigenous Women, Girls, and those who identify as LGTBQ/Two-Spirited who have experienced family violence. Sessions were tailored for staff and clients respectively, and both involve collaboration with an Indigenous Elder. The agencies each shared positive feedback about the experience and noted our staff’s openness throughout the process.

Summer 2024 - Ongoing
counsellor office 6 - SACE Impact Report 2024-2025
July - September 2024

Counselling program hits its lowest waitlist size in years

September marked a significant achievement for the Counselling program: for the first time in months, if not years, there are less than 100 adults on our waitlist for individual counselling. An even bigger success is the team that collaboratively created this outcome. We could not have achieved this significant waitlist reduction without the coordinated efforts of every person on the clinical team. From the intakes that Client Care staff complete, to the readiness assessments and transition support offered by the Client Care Advocate – Transition Support position, to the warmth with which reception receives clients, to the generosity of our students who complete unpaid internships and volunteers who give their time so freely, to the support of management and supervisors, to the individual counselling sessions, advocacy, and exquisite care and compassion offered by all our counsellors to both their clients and their colleagues, this success is truly a collective achievement.

July - September 2024
FalseAllegations - SACE Impact Report 2024-2025
Fall 2024 - Ongoing

Police and Court Support Program grows

The Police and Court Support Program grows, with two new staff to expand the team, new referral relationships with Edmonton Rural and Regional Response Office (ERRRO) and the Edmonton Community Legal Centre (ECLC), a new collaboration with ECLC and the Centre for Public Legal Education Alberta (CPLEA) to participate in a panel for University of Alberta law students, and a record-breaking number of open cases being supported by the end of the reporting year.

Fall 2024 - Ongoing
Lou Jamie PE - SACE Impact Report 2024-2025
September 2024

Public Education sessions and new Counselling practicum students start up

Public Education sessions start up for the school year at Edmonton Public Schools, Edmonton Catholic Schools, and other regional secondary schools. Counselling program practicum students also start at SACE. Each year, students from masters- and doctoral-level psychology or counselling programs start their practicums at SACE in September. Students are provided a comprehensive three-week onboarding period, with a gradual entry into working with clients.

September 2024
WiseGuys 360x116 1 - SACE Impact Report 2024-2025
October 2024 - Ongoing

WiseGuyz Program grows

The WiseGuyz program starts up in Edmonton-area schools, increasing from 8 to 12 schools this year. This year also marked the launch of the WiseGuyz Alumni Program—a new SACE-developed initiative aimed at maintaining long-term engagement with former WiseGuyz participants in a way that is flexible, youth-centered, and relevant to their current experiences. Low cost, low maintenance, and high impact, the Alumni Program is designed to reinforce the values and lessons of WiseGuyz over time, providing an online space where alumni can revisit and deepen their understanding of key concepts such as consent, healthy relationships, and emotional literacy. The overall response from participants has been overwhelmingly positive, highlighting a clear demand for continued connection to the program and its core teachings.

October 2024 - Ongoing
From Impact to Action: Addressing Sexual Violence
November 2024 - Ongoing

New BGCBigs Diversion Program collaboration

The first session of the new Impact to Action presentation is delivered. Public Educators created a 90-minute narrative-based presentation that focuses on masculinity, consent, sexual harassment, sexual assault, non-consensual photo sharing, and taking accountability. This presentation was created in response to a request from the BGCBigs Diversion Program. Youth who have used offending behaviours are referred to the Diversion Program by community police officers and SROs as a way to rehabilitate them and avoid criminally charging them. The Diversion Team reviewed the presentation and provided glowing feedback about its relevance to their youth.

November 2024 - Ongoing
Kickstand 1080 - SACE Impact Report 2024-2025
February 2025

SACE starts providing services at Kickstand

A SACE child and youth counsellor starts providing weekly outreach counselling services and building a caseload of youth clients at Kickstand, a Youth Integrated Services Hub designed to help young people in Alberta to find support in the easiest way possible. Kickstand provides a variety of services and resources in a single location, as well as online. This partnership has been extremely successful so far, bringing a variety of service providers together into one space to offer vulnerable youth more fulsome, wrap-around support.

February 2025
Effective March 8, 2025: The Sexual Assault Centre of Edmonton (SACE) has temporarily paused intakes for several clinical services. This difficult decision comes as a result of significant and unexpected funding cuts from the Government of Alberta.
March 2025

Provincial funding cuts; SACE pauses intakes and launches fundraising campaign

The GOA significantly cuts SACE funding, and our agency is overwhelmed by the response from our community through all communications channels, including social media, phone calls, donations, and media requests. We received hundreds of comments and messages on our social media posts about the funding cuts from people who expressed dismay about the news and wanted to help, a 600% increase in engagement on Instagram, and calls flooded in from community members expressing concern over the impact that these funding cuts would have on their loved ones, their neighbours, and the vulnerable populations who require our life-saving services.

SACE is forced to let staff go, pauses new intakes and counselling groups, and launches an urgent fundraising campaign. The GOA agrees to match donations, and unprecedented support from local businesses and community members provide much-needed stopgap funds to help navigate the crisis. The fundraising will continue as SACE fights to continue providing essential professional services at the scale needed by our community.

March 2025

Trends We Saw This Year

Increases

increase in total counselling sessions
0 %
increase in PACS intakes
0 %
increase in education, institutional support, & WiseGuyz sessions
0 %
increase in new/updated prevention, intervention, and public awareness resources
0 %

In Counselling, clients often shared reflections of strengthened sense of self, less self-blame, and increased access to support:

In Education, participants often shared feedback that our presentations are rooted in anti-oppression and intersectionality, and that they felt very safe, seen, and comfortable within our presentations because we continue to offer education using an intersectional, inclusive, fact-based approach:

2024-2025

Our Team

Read about our incredible board members

2023-2024

Our Team

Read about our incredible board members
“I love being part of a team and contributing to an organization that truly cares about providing support and education to our community. Additionally, I feel appreciated as a volunteer - feeling seen and heard makes a difference and makes me look forward to contributing my time to the line.”
sace avatar - SACE Impact Report 2024-2025
SACE Volunteer
A group of SACE volunteers smile big while 4 of them hold up inflatable balloons that spell out "SACE"
4 bowlers pose for the camera. One is holding a sign that says "Team 5Alive", while another proudly holds a 5 pin bowling ball.

At SACE, we’re working hard to address sexual violence where it’s most common.

From nightlife and dating to our city streets, entertainment venues, and schools, through to medical and justice professionals, we’re training individuals and organizations to better equip them with the tools they need to prevent and respond to sexual violence. We need your help to make sure that we can continue to meet the growing and evolving demand for our essential services.

Your donations help SACE offer no-fee services and support to thousands of individuals affected by sexual violence in Edmonton every year.

Thank You to Our
Core Funders

Alberta Children Services
Alberta Mental Health and Addiction
Alberta Public Safety and Emergency Services
Alberta Health Services
City of Edmonton Family and Community Support Services
United Way Alberta Capital Region